MW - Einkreiser
Hier ein MW Einkreiser, den habe ich an einem Samstag Nachmittag
zusammengebaut. Er ist baugleich dem Batterieempfänger, wobei ich
hier allerdings den Arbeitspunkt der EF89 Röhre noch weiter ausreizen
konnte. Die Empfindlichkeit dieses Zwerges hat mich wirklich überrascht.
Es funktioniert prima, nur das Gehäuse fehlt noch, das soll ganz edel aus
Schellack - Mahagoni werden, mit Rundskala und eingebautem Lautsprecher.
Da habe ich mir natürlich eine Menge vorgenommen, aber seht selber.....
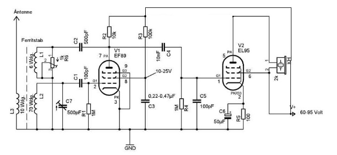
Hier kann man den Schaltplan einsehen und
bei Bedarf abspeichern oder
ausdrucken. Dieser Empfänger wird mit 6 Volt Heizspannung und 48 Volt
Anodenspannung betrieben. Ich benutzte zuerst 120 Volt Anodenspannung,
versuchte es mit immer weniger und stellte dabei fest dass es mit 48 Volt
genauso
laut spielte, also beließ ich es dabei.

Hier seht Ihr die Seilschaft mit montierter Skala. Mir war wichtig dass die
Sender-
einstellung und die Rückkopplung auf einer Linie liegen, wie es bei echten
alten
Radios auch meistens der Fall ist. Die Seilscheibe habe ich auf einem alten Poti
geschraubt (Madenschraube), welches ich vorher so modifiziert hatte dass man
es grenzenlos drehen kann. Die Knöpfe sind erst einmal nur provisorisch.

Hier der Beginn der Holzarbeiten, die Front mit Bodenplatte, das Chassis habe
ich mal zum überprüfen der Maße hineingestellt. Ich habe mal wieder Erle
als
Material gewählt, das ist weich, lässt sich also gut verarbeiten, und hat
eine
schöne Maserung.

Hier seht Ihr die Verleimung, das ist echte Handarbeit, eine unglaubliche
Fummelei,
jedes Segment wird auf Gehrung schräg angeschliffen. Das muss man genau machen,
ansonsten werden die Leimfugen zu groß und das ganze sieht hinterher dann
nicht
mehr gut aus. Zudem müssen die einzelnen Segmente winkelig angeleimt werden.

Das ganze nochmal von hinten.

So, nun hat die Leim-schmiererei endlich ein Ende, das ganze muss noch
abbinden
und dann wird´s staubig.....ich plane, es bei einem Kollegen an der
Drechselbank
mit Schleifscheibe zu bearbeiten. Mit dem Schwingschleifer hat man da
keine
Chance, das würde viel zu lange dauern.

Nun ist es geschliffen, na das kann sich doch schon sehen lassen, oder ?
Die Schleifarbeit hat insgesamt ca. 1 Stunde gedauert.

Hier nun das fertig gebeizte Gehäuse, Mahagoni - hell, muss hier aber noch
etwas trocknen.... Beim beizen muss man das Gehäuse auch innen anfeuchten,
sonst kann es aufgrund der Spannungen, die durch die Feuchtigkeit entstehen,
reissen.

Endlich fertig lackiert, mit Schellack.....die Füße fehlen auf diesem Bild noch.

Nun ist es fertig, der Lautsprecherstoff wird noch gewechselt, der passt noch
nicht
ganz.

Hier nochmal die neue Version mit anderem Lautsprecherstoff,
die Wellenzeichnung ist im Stoff drin...ich finde das passt gut.

Und das ganze letztendlich auch von hinten.
